Abinadí o el poder de Dios en la palabra
Siempre me he admirado de las palabras de Abinadí o el poder de Dios en la palabra ante el rey Noé. Leemos en Mosíah del 12 al 16, la estrategia de su discurso en una situación de gran tensión, rodeado de enemigos, en un ejemplo de inteligencia y planificación. Pocas personas pueden sobre la marcha hilar de forma tan coherente y eficaz las casi tres mil quinientas palabras que usa Abinadí en su mensaje de advertencia ante Noé.
Sin embargo hay más que habilidad y memoria, un detenido análisis de estos capítulos nos muestran un poder capaz de dominar a aquellos que podían haber cerrado la boca de Abinadí al instante. Es el poder de Dios aplicado al lenguaje. En este artículo no voy a centrarme en las enseñanzas de Abinadí sino en cómo lo hace, en qué manera el poder de Dios construye su discurso. Cómo el lenguaje es un instrumento en sus manos más poderoso que la espada.
Antes de su detención

- «tu vida será semejante a un vestido en un horno ardiente.»
- «seras…como una caña seca del campo, la cual las bestias pisan y es hollada con los pies.»
- «serás como la flor del cardo, que cuando está completamente madura, si el viento sopla, es arrastrada»
El pueblo de Zeniff estaba en minoría en relación a a sus enemigos, sin embargo había tenido éxito en su desarrollo y defensa. El orgullo era patente en las palabras de sus líderes. Abinadí viene a romper esa imagen, empezando por el rey y a mostrar la opuesta: la destrucción si no se arrepentían.
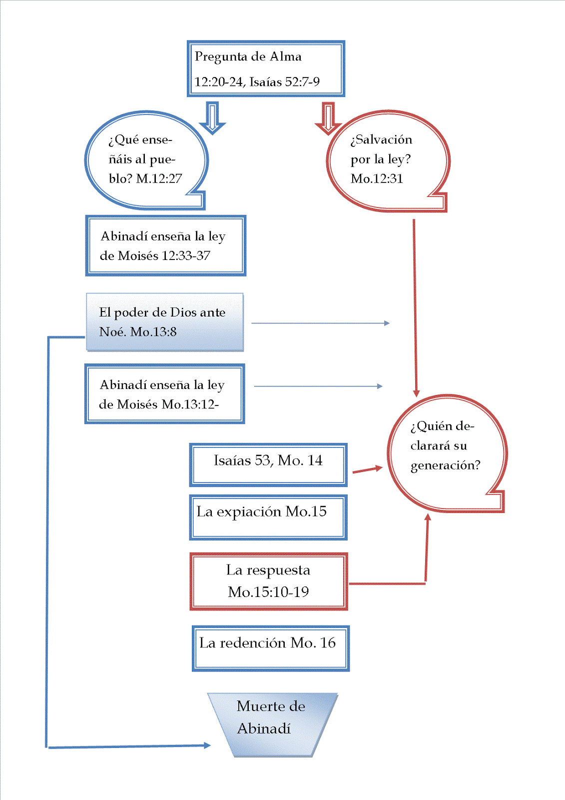
La pregunta de Alma (12:20-24)

En el relato, hasta ahora, los sacerdotes que rodean a Abinadí buscan confundirlo en sus palabras sin éxito. Pero uno de ellos (casi sin duda Alma) le hace una pregunta sincera sobre el significado de una escritura, con intención de saber. La escritura corresponde a Isaías 52:7-10
«¡Cuán hermosos sobre las montañas son los pies de aquel que trae buenas nuevas; que publica la paz; que trae gratas nuevas del bien; que publica la salvación; que dice a Sion: Tu Dios reina; tus centinelas levantarán la voz; unánimes cantarán, porque verán ojo a ojo cuando el Señor haga volver a Sion! ¡Prorrumpid en alegría! ¡Cantad juntamente lugares desolados de Jerusalén, porque el Señor ha consolado a su pueblo, ha redimido a Jerusalén!; el Señor ha desnudado su santo brazo a la vista de todas las naciones, y todos los extremos de la tierra verán la salvación de nuestro Dios?»
- Aun cuando esta bajo presión domina los tiempos y no contesta la pregunta de Alma hasta el final. este control de sus emociones es difícil de no ser fortalecido por una fuerza que compense su situación desvalida.
- Realiza preguntas abiertas, retóricas y cerradas alternándolas. El efecto es de desconcierto y por lo tanto de una conquista de espacio en el debate. Fijémonos.
- Preguntas retoricas. ¿…sois sacerdotes? ¿por qué entregáis vuestros corazones a las riquezas? ¿Por qué cometéis fornicaciones?
- Preguntas directivas ¿Qué, pues, enseñáis a este pueblo? Aquí espera la respuesta que ya sabe, la ley de Moisés.
- Preguntas cerradas, ¿Viene la salvación por la ley de Moisés?
- Continua enseñando los mandamientos de Moisés, pero a la vez se detiene para provocar una intervención del rey, hasta ahora espectador. No se entiende de otra forma que Abinadí siga con preguntas retóricas, que el mismo contesta.
«¿Habéis hecho todo esto? Yo os digo: No; no lo habéis hecho. ¿Y habéis enseñado a este pueblo que debe observar todas estas cosas? Os digo que no; no lo habéis hecho.» (12:37)
Las preguntas clave
- Al principio Abinadí hace una pregunta directiva ¿Qué enseñáis, pues, a este pueblo? (12:27)
Con esta pregunta Abinadí conduce a quienes le escuchan a la ley de Moisés. Éste es el mensaje del Señor, el objetivo principal. Amonestar al rey y al pueblo a que obedezcan los mandamientos, capítulo 13 - A continuación hace una pregunta cerrada ¿Viene la salvación por la ley de Moisés? (12:31)
No sé si tenia en mente hablar de esto, lo que está claro es que Alma le dio la coartada y de ahí el capitulo 14, 15 y 16
Abinadí muestra su poder y mensaje (13)
¿Qué enseñáis a este pueblo?

Fue un pulso, una demostración del poder que le asistía y que equilibraba las fuerzas a su favor. En cierta forma es una situación semejante a la de Cristo en su detención,«¿Acaso piensas que no puedo orar a mi Padre ahora, y que él no me daría más de doce legiones de ángeles?» (Mateo 26:53)
De hecho «…el pueblo del rey Noé no se atrevió a echarle mano, porque el Espíritu del Señor estaba sobre él, y su rostro resplandecía con un brillo extraordinario…» (13:5)
La respuesta para Alma (15)
¿Viene la salvación por la ley de Moisés?

En el capítulo de Mosíah 15 Abinadí enseña sobre Cristo y su expiación, su compasión, su intercesión ante la justicia, el quebrantamiento de los lazos de la muerte. Todo esto lo hace desde el versículo 1 al 9.
Entonces después de esto Abinadí hace algo curioso en el versículo 15:10, hace una pregunta:
«Y ahora os digo: ¿Quién declarará su generación?…»
Esta pregunta no está relacionada con Isaías 52, que es el capítulo de donde el sacerdote de Noé menciona los versículos 7-10, sino del siguiente el 53. En éste habla de Cristo, del Mesías y en el versículo 8 nos dice » De la cárcel y del juicio fue quitado; y su generación, ¿quién la declarará?…»
Después de esto Abinadí declara que esa generación, la posteridad de Cristo son los profetas que declaran su palabras y aquellos que la siguen, los de la primera resurrección. Es la respuesta a la primera pregunta.
¿Cómo pudo Abinadí mientras enseñaba los mandamientos de la Ley de Moisés a Noé y sus sacerdotes, preparar otro mensaje mientras hablaba, basado en dos capítulos consecutivos de Isaías y relacionando ambos mensajes hasta hacerlos uno al final?
Abinadí nos habla a nosotros. (16-17)
» Y así Dios rompe las ligaduras de la muerte, habiendo logrado la victoria sobre la muerte; dando al Hijo poder para interceder por los hijos de los hombres, habiendo ascendido al cielo, henchidas de misericordia sus entrañas, lleno de compasión por los hijos de los hombres; interponiéndose entre ellos y la justicia; habiendo quebrantado los lazos de la muerte, tomado sobre sí la iniquidad y las transgresiones de ellos, habiéndolos redimido y satisfecho las exigencias de la justicia.»

No he leído nada igual hablando de Cristo. En el ritmo de su lenguaje predomina la acción, desborda energía y contenido. Sus verbos reflejan un movimiento continuo y bien dirigido, solo en estos dos versículos hay diez acciones distintas componiendo el panorama de la redención. La descripción del Mesías rebosa poder y majestad. No es extraño que Alma reconociera en Abinadí a alguien intrépido «pero él les respondió intrépidamente e hizo frente» (12:19)
Abinadí o el poder de Dios en el lenguaje

El esquema que presento no es completo, pero da una idea del poder del lenguaje inspirado, nos muestra que «Abrid vuestra boca y será llena, y seréis como Nefi el de antaño, que salió de Jerusalén al desierto.» (DyC 33:8)

